近日,我院城乡规划系吴文副教授团队在CSSCI期刊《城市规划》上发表题为“面向灰霾减缓的寒地城市规划应对策略——基于三维景观环境的定量研究”的论文。该研究成果以BETWAY网页版在线登录为第一完成单位,吴文副教授为第一作者,修春亮教授为通讯作者,该成果的合作作者还有硕士研究生唐玉、博士研究生王彦以及讲师季宪。

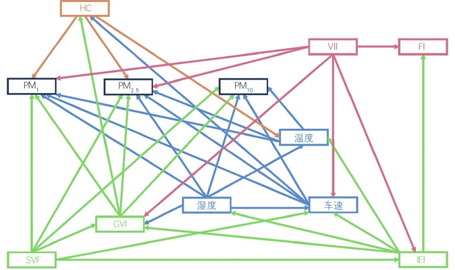
研究聚焦于寒地城市三种颗粒物的空间分布特征,探讨颗粒物分布和扩散的影响机制及规划应对策略。对沈阳四环内典型主干道路颗粒物浓度开展监测,并借助ArcGIS平台以及街景图片测算城市三维景观环境,采用机器学习和结构方程模型分析气象、交通、三维景观和污染源四类要素与颗粒物浓度间的关系。研究结果表明:温度和湿度等气象因子对颗粒物污染的影响最大;绿视率和天空可见度等三维景观因子也是主要影响因素。调控策略包括适当增加街道高宽比,提升界面围合度,天空开阔度以0.5左右为宜,并构建城市通风廊道以减少污染物的聚集和沉积。
本研究将景观生态学“格局-过程”理论应用于城市规划实践中,提供了一种以灰霾消减为目标的城市规划路径,揭示了三维景观环境对灰霾分布特征的影响机制,并对应地提出了缓解灰霾问题的规划调控策略,为城市大气环境改善和污染防治提供科学依据和现实手段。

研究框架和技术路线图

街景图片数据示意图及语义分割结果

环境要素对颗粒物浓度影响的结构方程模型
典型节点优化设计示意图



